for P3 S80, V70, XC70, XC60 MY 2012+ and S/V60 MY 2013


It is important to check that the Heated Steering Wheel Module (HSWM) connector is present in your car if it is between 2012 and 2014, as not all of these had the “High spec” CEM-H with HSWM output. You can find the connector tucked up at the end of the dashboard, or you can check what type of CEM you have.
Specifically if you car was made week 20 of 2013 or later it supports Heated steering wheel. If its older, you can see this much more difficult guide.
You can look up your CEM part number in the network overview in Vida or in Vdash then look it up on Ebay. Parts catalogue in Vida2014d is usually wrong, dont use it.

OK, I Have a H spec CEM and the correct week of manufacture…what next?
Well, It’s actually not THAT hard. But it’s also not THAT cheap.
Here is a DL link for volvos installation guide for LHD drive cars (mirror for RHD) , and D5T5 guide over HERE
The main problem , is that all the Heated steering wheels on ebay are in terrible condition and need re-upholstering 🙁
So lets assume we have nice wheel to fit….
Right, so what HARDWARE do you actually need to get the job done. (I’ll put part numbers at the bottom)
- Heated or Heated flappy paddle steering wheel
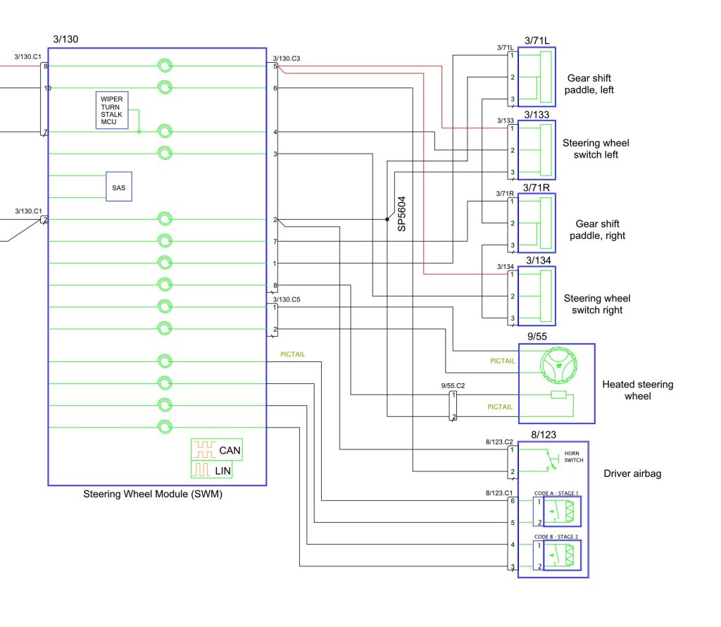
- Heated Steering Wheel Module (HSWM)
- Heated steering wheel button
- Steering angle sensor (SAS) for Heated steering wheels (this is unique to heated steering wheels! your existing one WON’T WORK)
- Steering wheel module (SWM) for Heated steering wheels (this is unique to heated steering wheels! your existing one WON’T WORK)
- (Optional) HWSM mounting bracket .
- 15a fuse (see fuse location diagrams at the bottom)
Mostly its plug and play, but you will need to enable it in the CEM config of course.
The wiring for HSWM is pre existing if you have a High spec Cem as mentioned earlier.
Literally remove your old steering wheel, SAS and SWM and put the donor hardware back in its place. Make sure your donor hardware its correct for your car in terms of having a rear wiper button or not, or just use your own stalks.
The location for the HSWM is opposite for LHD drive cars. I Personally gave up on fitting the factory mounting bracket for the HSWM and used some heavy duty cable ties instead.
The most challenging part is taking the Climate control unit apart in order to fit the HSW activation button. Follow the above linked Volvo guide for erm..guidance.
Then enable heated steering wheel in the CEM config and away!
Now here come some trip hazards.
I have purchased many steering angle sensors for heated steering wheels. Brand new and “used”.
A Brand new one, from volvo should contain no software and be useless until coded by main dealer Vida or by arrangement, Vdash can load the software onto it to bring them to life.
I have also had a “used” one that had no software on it again, needs Vdash fix-up. I expect it was some kind of old stock or something. I dont know for sure.
The “no software” ones appeared completely dead and lifeless, but thats just how they come from the factory. I also had a friend with a brand new in box, already had software on. Go Figure!
So, hopefully you will buy actually used ones that are plug and play.
Right Now comes a list of part numbers :-
steering wheel flappy and heated (Various styles) :- 31332538, 31377557, 31418287, 31351175, 31404325 , 31332539 , 31418288
steering wheel just heated (Various styles) :- 31332536, 31377556, 31418286, 30756606 ,31408189
SAS:- 31343662
SWM:- 31481775
Button:- 31324862
HSWM :- 31343460
Mounting bracket LHD :- 31343797
Mounting bracket RHD :- cant find it.
Wheel internal Wiring harness for heated paddles :- 31351175
Wheel internal Wiring harness for just heated :- 31351174
Wiring harness for just flappy paddles :- 31332540


